WVS-RE系列无线振动传感器(LoRa版本)
规格描述:WVS-RE系列无线振动传感器(LoRa/4G/WIFI)
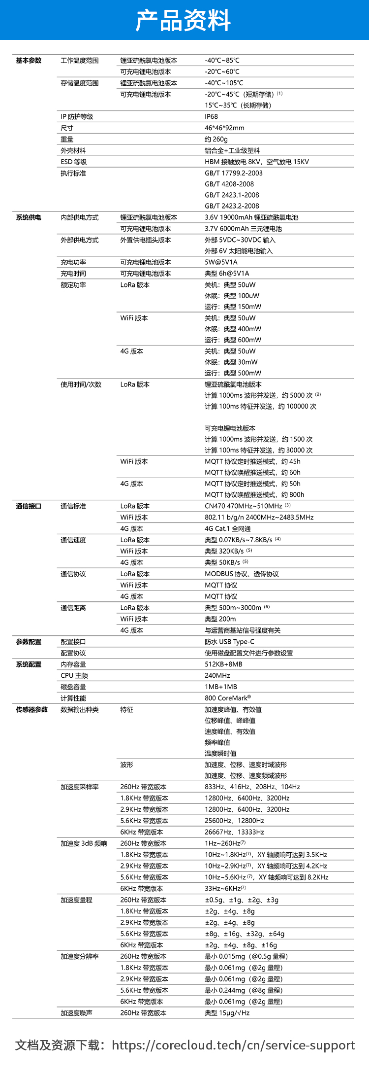
技术参数SPECIFICATIONS
WVS-RE系列无线振动传感器采用先进的数字信号处理技术,在传感器端对振动数据进行分析,并集成了加速度、速度、位移特征及波形计算等算法。高精度版本的频响范围低至1Hz,而高带宽版本可达6KHz。传感器内置高精度温度传感器,实现了温度和振动的一体化测量,具备超宽量程,最高精度达到±0.5℃。传感器还集成了大容量存储器,可以存储经过算法分析后的三轴各10W点长度波形。
可选LoRa、WiFi、4G无线通信接口,LoRa版本具有超低功耗设计,每30分钟计算一次特征,使用时间长达5年,最远可达3KM通信距离。WiFi和4G版本可直接连接至服务器。传感器采用全身铝合金和工业级塑料外壳设计,符合IP68防护等级,具有抗电磁干扰和抗紫外线照射的能力,确保传感器能够长时间可靠运行。传感器还提供了完善的LoRa
Modbus或MQTT接口协议,开箱即用。
























